Linux虚拟机中下载失败:Cannot find a valid baseurl for repo: base/7/x86_64...如何解决?
🏆本文收录于 《全栈 Bug 调优(实战版)》 专栏。专栏聚焦真实项目中的各类疑难 Bug,从成因剖析 → 排查路径 → 解决方案 → 预防优化全链路拆解,形成一套可复用、可沉淀的实战知识体系。无论你是初入职场的开发者,还是负责复杂项目的资深工程师,都可以在这里构建一套属于自己的「问题诊断与性能调优」方法论,助你稳步进阶、放大技术价值 。
🏆本文收录于 《全栈 Bug 调优(实战版)》 专栏。专栏聚焦真实项目中的各类疑难 Bug,从成因剖析 → 排查路径 → 解决方案 → 预防优化全链路拆解,形成一套可复用、可沉淀的实战知识体系。无论你是初入职场的开发者,还是负责复杂项目的资深工程师,都可以在这里构建一套属于自己的「问题诊断与性能调优」方法论,助你稳步进阶、放大技术价值 。
📌 特别说明:
文中问题案例来源于真实生产环境与公开技术社区,并结合多位一线资深工程师与架构师的长期实践经验,经过人工筛选与AI系统化智能整理后输出。文中的解决方案并非唯一“标准答案”,而是兼顾可行性、可复现性与思路启发性的实践参考,供你在实际项目中灵活运用与演进。
欢迎订阅本专栏,一次订阅后,专栏内所有文章可永久免费阅读,后续更新内容皆不用再次订阅,持续更新中。
📢 问题描述
详细问题描述如下: 这个问题在linux中怎么解决?报错:Cannot find a valid baseurl for repo: base/7/x86_64,我记得之前好像是改镜像源,改成阿里云的。
全文目录:
📣 请知悉:如下方案不保证一定适配你的问题!
如下是针对上述问题进行专业角度剖析答疑,不喜勿喷,仅供参考:
✅️ 问题理解
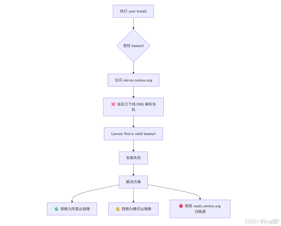
这个错误 Cannot find a valid baseurl for repo: base/7/x86_64 是 CentOS 7 中非常经典的问题 🔥
根本原因: CentOS 7 已于 2024年6月30日 正式 EOL(End of Life),官方镜像源 mirror.centos.org 已下线,导致 yum 找不到可用的仓库地址。

触发场景汇总:
- 新建的 CentOS 7 虚拟机,从未配置过镜像源
- 网络问题导致 DNS 无法解析官方域名
- 代理/防火墙拦截了对外请求
- 虚拟机无网络但 yum 尝试在线更新
✅️ 问题解决方案
🟢 方案 A:替换为阿里云镜像源(推荐 ⭐⭐⭐)
这是最稳定、速度最快的方案,也是你记忆中的解法!
第一步:备份原有 repo 文件
# 进入 yum 仓库目录
cd /etc/yum.repos.d/
# 备份所有 repo 文件(重要!!)
mkdir backup
mv *.repo backup/
第二步:下载阿里云 CentOS 7 镜像源
# 方式一:使用 curl(推荐)
curl -o /etc/yum.repos.d/CentOS-Base.repo https://mirrors.aliyun.com/repo/Centos-7.repo
# 方式二:使用 wget
wget -O /etc/yum.repos.d/CentOS-Base.repo https://mirrors.aliyun.com/repo/Centos-7.repo
⚠️ 如果 curl/wget 都失败(网络不通),用下面的手动方式 👇
第二步(备用):手动创建 repo 文件
cat > /etc/yum.repos.d/CentOS-Base.repo << 'EOF'
[base]
name=CentOS-$releasever - Base - mirrors.aliyun.com
failovermethod=priority
baseurl=https://mirrors.aliyun.com/centos/$releasever/os/$basearch/
http://mirrors.aliyuncs.com/centos/$releasever/os/$basearch/
http://mirrors.cloud.aliyuncs.com/centos/$releasever/os/$basearch/
gpgcheck=1
gpgkey=https://mirrors.aliyun.com/centos/RPM-GPG-KEY-CentOS-7
[updates]
name=CentOS-$releasever - Updates - mirrors.aliyun.com
failovermethod=priority
baseurl=https://mirrors.aliyun.com/centos/$releasever/updates/$basearch/
http://mirrors.aliyuncs.com/centos/$releasever/updates/$basearch/
http://mirrors.cloud.aliyuncs.com/centos/$releasever/updates/$basearch/
gpgcheck=1
gpgkey=https://mirrors.aliyun.com/centos/RPM-GPG-KEY-CentOS-7
[extras]
name=CentOS-$releasever - Extras - mirrors.aliyun.com
failovermethod=priority
baseurl=https://mirrors.aliyun.com/centos/$releasever/extras/$basearch/
http://mirrors.aliyuncs.com/centos/$releasever/extras/$basearch/
http://mirrors.cloud.aliyuncs.com/centos/$releasever/extras/$basearch/
gpgcheck=1
gpgkey=https://mirrors.aliyun.com/centos/RPM-GPG-KEY-CentOS-7
[centosplus]
name=CentOS-$releasever - Plus - mirrors.aliyun.com
failovermethod=priority
baseurl=https://mirrors.aliyun.com/centos/$releasever/centosplus/$basearch/
http://mirrors.aliyuncs.com/centos/$releasever/centosplus/$basearch/
http://mirrors.cloud.aliyuncs.com/centos/$releasever/centosplus/$basearch/
gpgcheck=1
enabled=0
gpgkey=https://mirrors.aliyun.com/centos/RPM-GPG-KEY-CentOS-7
EOF
第三步:清除缓存并重建
# 清除 yum 缓存
yum clean all
# 重建缓存
yum makecache
# 验证是否成功
yum repolist
预期输出:
repo id repo name status
base/7/x86_64 CentOS-7 - Base - mirrors.aliyun.com 10,072
extras/7/x86_64 CentOS-7 - Extras - mirrors.aliyun.com 526
updates/7/x86_64 CentOS-7 - Updates - mirrors.aliyun.com 6,173
repolist: 16,771
✅ 看到上面输出说明配置成功!
🟡 方案 B:替换为腾讯云镜像源
如果阿里云访问慢或失败,可以用腾讯云:
# 备份
mkdir -p /etc/yum.repos.d/backup
mv /etc/yum.repos.d/*.repo /etc/yum.repos.d/backup/
# 下载腾讯云镜像
curl -o /etc/yum.repos.d/CentOS-Base.repo https://mirrors.cloud.tencent.com/repo/centos7_base.repo
# 清理并重建
yum clean all && yum makecache
🔴 方案 C:使用 vault.centos.org 归档源(离线/特殊场景)
当国内镜像访问受限,或需要精确版本控制时使用:
cat > /etc/yum.repos.d/CentOS-Base.repo << 'EOF'
[base]
name=CentOS-7 - Base
baseurl=https://vault.centos.org/7.9.2009/os/$basearch/
gpgcheck=1
gpgkey=file:///etc/pki/rpm-gpg/RPM-GPG-KEY-CentOS-7
enabled=1
[updates]
name=CentOS-7 - Updates
baseurl=https://vault.centos.org/7.9.2009/updates/$basearch/
gpgcheck=1
gpgkey=file:///etc/pki/rpm-gpg/RPM-GPG-KEY-CentOS-7
enabled=1
[extras]
name=CentOS-7 - Extras
baseurl=https://vault.centos.org/7.9.2009/extras/$basearch/
gpgcheck=1
gpgkey=file:///etc/pki/rpm-gpg/RPM-GPG-KEY-CentOS-7
enabled=1
EOF
yum clean all && yum makecache
✅️ 问题延伸
1. 网络问题排查(换源前先确认)
# 检查网络连通性
ping -c 3 mirrors.aliyun.com
# 检查 DNS 解析
nslookup mirrors.aliyun.com
# 检查虚拟机网卡状态
ip addr show
nmcli device status
# 如果网卡未启动
nmcli connection up ens33 # 网卡名根据实际情况替换
2. 同时配置 EPEL 源(扩展包仓库)
很多软件需要 EPEL 源,建议一起配置:
# 安装 epel-release
yum install -y epel-release
# 或手动配置阿里云 EPEL
curl -o /etc/yum.repos.d/epel.repo https://mirrors.aliyun.com/repo/epel-7.repo
3. 如果使用的是 CentOS Stream 或 Rocky/AlmaLinux
| 系统 | 推荐镜像源命令 |
|---|---|
| CentOS Stream 8/9 | dnf config-manager --add-repo=... |
| Rocky Linux 8/9 | 内置 Rocky 官方源,直接用 |
| AlmaLinux 8/9 | 内置 Alma 官方源,直接用 |
| Ubuntu/Debian | 修改 /etc/apt/sources.list |
4. 一键脚本(懒人版)🚀
#!/bin/bash
# CentOS 7 一键换源脚本
echo "📦 开始备份原有 repo..."
mkdir -p /etc/yum.repos.d/backup
mv /etc/yum.repos.d/*.repo /etc/yum.repos.d/backup/ 2>/dev/null
echo "🌐 下载阿里云镜像源..."
curl -so /etc/yum.repos.d/CentOS-Base.repo \
https://mirrors.aliyun.com/repo/Centos-7.repo
if [ $? -eq 0 ]; then
echo "✅ 镜像源下载成功,正在重建缓存..."
yum clean all && yum makecache fast
echo "🎉 配置完成!"
yum repolist
else
echo "❌ 下载失败,请检查网络连接"
mv /etc/yum.repos.d/backup/*.repo /etc/yum.repos.d/
fi
✅️ 问题预测
| 可能遇到的后续问题 | 原因 | 解决方式 |
|---|---|---|
curl: command not found |
极简系统未安装 curl | 用 wget 替代,或先修 /etc/yum.conf |
GPG key retrieval failed |
GPG 校验失败 | 在 repo 中加 gpgcheck=0 临时跳过 |
makecache 仍然失败 |
DNS 未生效 / 防火墙 | 检查 /etc/resolv.conf,添加 8.8.8.8 |
| 换源成功但装包很慢 | 带宽/镜像同步延迟 | 尝试换腾讯云或华为云镜像 |
| 虚拟机重启后失效 | 网卡 ONBOOT=no | 编辑 /etc/sysconfig/network-scripts/ifcfg-ens33 设 ONBOOT=yes |
yum update 提示依赖冲突 |
系统包版本混乱 | yum update --skip-broken |
永久解决网卡开机自启问题:
# 查看网卡配置文件
cat /etc/sysconfig/network-scripts/ifcfg-ens33
# 修改 ONBOOT 为 yes
sed -i 's/ONBOOT=no/ONBOOT=yes/' /etc/sysconfig/network-scripts/ifcf
🎯 问题核心: CentOS 7 已 EOL,官方源下线,用阿里云镜像替代即可。
最快解决路径(3条命令搞定):
mv /etc/yum.repos.d/*.repo /etc/yum.repos.d/CentOS-Base.repo.bak 2>/dev/null; \
curl -o /etc/yum.repos.d/CentOS-Base.repo https://mirrors.aliyun.com/repo/Centos-7.repo && \
yum clean all && yum makecache && yum repolist
选方案建议:
- 🟢 日常虚拟机/开发环境 → 阿里云方案(速度最快)
- 🟡 腾讯云服务器 → 腾讯云方案(内网速度更快)
- 🔴 离线/特殊合规环境 → vault 归档源
记得换完之后顺手把 EPEL 源也装上,后面安装第三方工具会少很多麻烦 💪✨
🌹 结语 & 互动说明
希望以上分析与解决思路,能为你当前的问题提供一些有效线索或直接可用的操作路径。
若你按文中步骤执行后仍未解决:
- 不必焦虑或抱怨,这很常见——复杂问题往往由多重因素叠加引起;
- 欢迎你将最新报错信息、关键代码片段、环境说明等补充到评论区;
- 我会在力所能及的范围内,结合大家的反馈一起帮你继续定位 👀
💡 如果你有更优或更通用的解法:
- 非常欢迎在评论区分享你的实践经验或改进方案;
- 你的这份补充,可能正好帮到更多正在被类似问题困扰的同学;
- 正所谓「赠人玫瑰,手有余香」,也算是为技术社区持续注入正向循环
🧧 文末福利:技术成长加速包 🧧
文中部分问题来自本人项目实践,部分来自读者反馈与公开社区案例,也有少量经由全网社区与智能问答平台整理而来。
若你尝试后仍没完全解决问题,还请多一点理解、少一点苛责——技术问题本就复杂多变,没有任何人能给出对所有场景都 100% 套用的方案。
如果你已经找到更适合自己项目现场的做法,非常建议你沉淀成文档或教程,这不仅是对他人的帮助,更是对自己认知的再升级。
如果你还在持续查 Bug、找方案,可以顺便逛逛我专门整理的 Bug 专栏👉《全栈 Bug 调优(实战版)》👈️
这里收录的都是在真实场景中踩过的坑,希望能帮你少走弯路,节省更多宝贵时间。
✍️ 如果这篇文章对你有一点点帮助:
- 欢迎给 bug菌 来个一键三连:关注 + 点赞 + 收藏
- 你的支持,是我持续输出高质量实战内容的最大动力。
同时也欢迎关注我的硬核公众号 「猿圈奇妙屋」:
获取第一时间更新的技术干货、BAT 等互联网公司最新面试真题、4000G+ 技术 PDF 电子书、简历 / PPT 模板、技术文章 Markdown 模板等资料,通通免费领取。
你能想到的绝大部分学习资料,我都尽量帮你准备齐全,剩下的只需要你愿意迈出那一步来拿。
🫵 Who am I?
我是 bug菌:
- 热活跃于 CSDN | 掘金 | InfoQ | 51CTO | 华为云 | 阿里云 | 腾讯云 等技术社区;
- CSDN 博客之星 Top30、华为云多年度十佳博主/卓越贡献者、掘金多年度人气作者 Top40;
- 掘金、InfoQ、51CTO 等平台签约及优质作者;
- 全网粉丝累计 30w+。
更多高质量技术内容及成长资料,可查看这个合集入口 👉 点击查看 👈️
硬核技术公众号 「猿圈奇妙屋」 期待你的加入,一起进阶、一起打怪升级。
- End -
昇腾计算产业是基于昇腾系列(HUAWEI Ascend)处理器和基础软件构建的全栈 AI计算基础设施、行业应用及服务,https://devpress.csdn.net/organization/setting/general/146749包括昇腾系列处理器、系列硬件、CANN、AI计算框架、应用使能、开发工具链、管理运维工具、行业应用及服务等全产业链
更多推荐


所有评论(0)