STM32 基础系列教程 36 - Lwip_dns
前言域名系统(英文:DomainNameSystem,缩写:DNS)是互联网的一项服务。它作为将域名和IP地址相互映射的一个分布式数据库,能够使人更方便地访问互联网。DNS使用TCP和UDP端口53。当前,对于每一级域名长度的限制是63个字符,域名总长度则不能超过253个字符。开始时,域名的字符仅限于ASCII字符的一个子集。2008年,ICANN通过一项决议,允许使用其它语言作为互联网顶...
前言
域名系统(英文:DomainNameSystem,缩写:DNS)是互联网的一项服务。它作为将域名和IP地址相互映射的一个分布式数据库,能够使人更方便地访问互联网。DNS使用TCP和UDP端口53。当前,对于每一级域名长度的限制是63个字符,域名总长度则不能超过253个字符。
开始时,域名的字符仅限于ASCII字符的一个子集。2008年,ICANN通过一项决议,允许使用其它语言作为互联网顶级域名的字符。使用基于Punycode码的IDNA系统,可以将Unicode字符串映射为有效的DNS字符集。因此,诸如“XXX.中国”、“XXX.台湾”的域名可以在地址栏直接输入并访问,而不需要安装插件。但是,由于英语的广泛使用,使用其他语言字符作为域名会产生多种问题,例如难以输入,难以在国际推广等
本实险主要目的是学习stm32 + LWIP的DNS功能, 利用DNS实现得到得到网站的IP地址。
示例详解
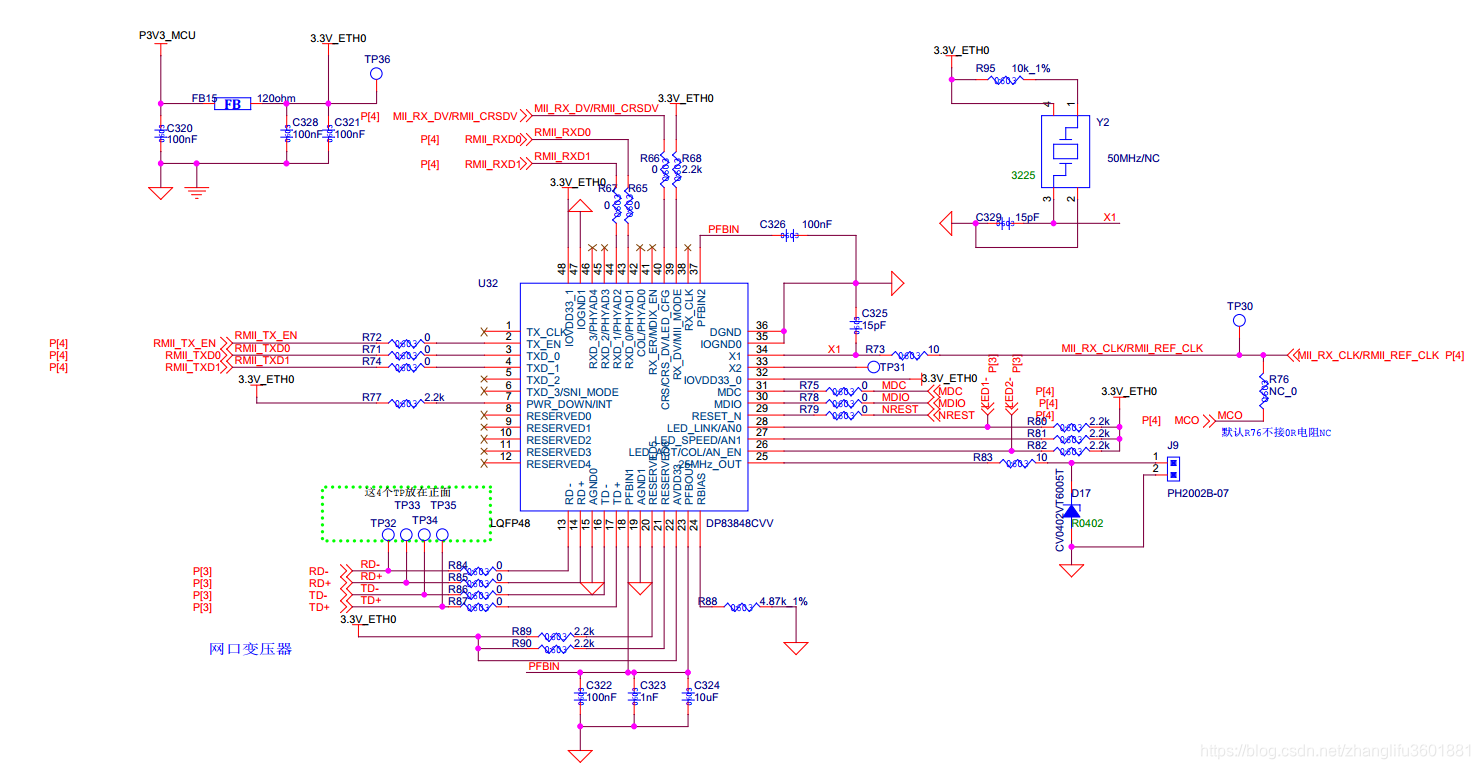
基于硬件平台: MCU 的型号是 STM32F407VGT6, 使用stm32cubemx 工具自动产生的配置工程,使用KEIL5编译代码。本示例所用的最小系统板原理图:

-
- 关于CUBEMX工具及KEIL工具的操作将不再细讲,如果还有不熟悉的可以查看之前的教程文档。下面直接介绍工程配置:
-
-
- 系统时钟树
-

-
-
- 网口配置
-

-
-
- RCC配置
-

-
-
- SYS配置
-

-
-
- Lwip配置(开启DHCP,开启DNS)
-

-
-
- 引脚配置
-

-
-
- 中断配置(保持默认即可)
-

-
- 工程代码
- 在main.c 中加入如下图所示代码:
- 工程代码



同时给工程加入我们事先准备好的tcp_echoserver.c文件并指定tcp_echoserver.h路径:


-
- 编译工程,下载代码,首先来DHCP分配的ip地址,在路由器的客户端列表中可以看到ip地址为192.168.1.103:

-
- ,电脑输入命令win+r,输入CMD 回车,再输入 ping 192.168.1.103 ,给果如下,说明我们的网络接口及LWIP已成功运行:

开启程序仿真,在My_Dns_CallBack 中加入断点,可以看到DNS解析后的结果:

同样在TCP调试工具也可以看到DNS上报结果:

直接用命令行输ping www.baidu.com 的结果,可以看到DNS解析得到的结果有同能还不一样:

OK,本期实验完成!下期见!同时如果大家有什么疑问或是有想了解的其它内容,也欢迎大家留言!!最后喜欢这个公众号的同学们记得加关注了,会有不定期技术干货推出!!
文中资料下载,在公众号里给十三发消息:
下载|STM32基础系列教程36
关注十三公众号
昇腾计算产业是基于昇腾系列(HUAWEI Ascend)处理器和基础软件构建的全栈 AI计算基础设施、行业应用及服务,https://devpress.csdn.net/organization/setting/general/146749包括昇腾系列处理器、系列硬件、CANN、AI计算框架、应用使能、开发工具链、管理运维工具、行业应用及服务等全产业链
更多推荐



所有评论(0)